Development
10 min readSearch functionality is a foundational pillar of the user experience for any sophisticated eCommerce platform. Broadleaf Commerce, designed from the ground up with extensibility in mind, provides a robust and highly customizable search framework. The often-underestimated Contributor Pattern is central to this flexibility, particularly for those of us working deep within the Java and Spring ecosystem.
This blog will peel back the layers of Broadleaf's search and indexing architecture, revealing how you can leverage the Contributor Pattern to sculpt precise, performant, and highly tailored search experiences for your applications.
While Broadleaf offers powerful out-of-the-box search capabilities, real-world eCommerce often demands bespoke solutions. You might consider customizing Broadleaf search for several reasons:
Broadleaf Commerce, by default, utilizes Apache Solr as its primary search engine. Solr is far more than just a data store; it's a powerful and scalable engine offering sophisticated indexing, querying, and searching capabilities. Think about features like tokenization, stop word removal, stemming, n-gram analysis, and even phonetic matching—these are all part of Solr's out-of-the-box toolkit.
Broadleaf's Search Services abstract Solr's raw power into a developer-friendly API. This API provides a standard interface for handling searching, indexing, and search metadata setup across critical data domains: Catalog, Customer, and Order data.
At a more granular level, Broadleaf's search metadata is defined by FieldDefinition and FieldVariant entities. A FieldDefinition broadly outlines a field for indexing and search, encompassing details like its multi-valued nature, searchability, and its JSONPath for value retrieval at index time. FieldVariants, on the other hand, represent distinct ways the same underlying data can be indexed and queried within Solr. For instance, a product name might have variants like name_s (for exact string matching), name_t (for general text search), and name_tta (for type-ahead functionality).
These field variant types are defined within Broadleaf's Solr schema, which is fully customizable. Each is configured with a specific set of tokenizers and filters to match its intended search functionality, addressing common needs such as string matching or general text search. You have the flexibility to create additional field types in the Solr schema to meet unique requirements. This granular control is crucial for fine-tuning relevance and search behavior.
Broadleaf's architecture champions extensibility, with nearly all components exposed as Spring Beans that can be extended, overridden, or augmented through configuration. For search and indexing, this philosophy culminates in the Contributor Pattern. It's the primary mechanism to inject custom logic and modify behavior without touching Broadleaf's core source code, a paramount concern for maintaining upgrade paths and a clean codebase.
This pattern typically involves implementing specific Broadleaf interfaces or extending provided abstract classes. The framework then discovers and invokes these custom contributors at well-defined points within the search and indexing lifecycle.
Let's dissect how the Contributor Pattern empowers you to tailor Broadleaf's search experience.
1. Customizing Search Requests (SolrQueryContributor)
Modifying how a search request is built before it hits Solr is a common requirement. The SolrQueryContributor interface, or its convenient abstract counterpart AbstractSolrQueryContributor, is your entry point here. These contributors allow you to inject additional predicates, apply custom filtering, or modify existing query parameters. A critical best practice: always use SolrQuery#addField(String) to add individual fields to a query; SolrQuery#setFields(String...) will inadvertently overwrite any previously added fields.
Broadleaf ships with several SolrQueryContributor implementations that handle crucial aspects like multi-tenant, catalog, customer context, and sandbox tracking by applying additional predicates to the Solr query. Implementing your own contributor or overriding these defaults offers the most direct programmatic control over query construction.
Example: Enhancing Search with a Custom Product Status Filter
Consider a scenario where you want to filter products based on an isActive attribute.
import org.apache.solr.client.solrj.SolrQuery;
import org.broadleafcommerce.core.search.service.solr.SolrQueryContributor;
import org.springframework.stereotype.Component;
@Component("productStatusQueryContributor")
public class ProductStatusQueryContributor implements SolrQueryContributor {
@Override
public void contribute(SolrQuery query) {
// Assume 'isActive' is a boolean field indexed as 'is_active_b' in Solr
// This contributor ensures only active products are returned by default
// unless explicitly overridden by another part of the query.
query.addFilterQuery("is_active_b:true");
}
@Override
public boolean contributeOnTypeAhead() {
// This filter is relevant for both standard search and type-ahead suggestions
return true;
}
}
By simply marking this class as a @Component, Spring detects it, and Broadleaf's search framework will automatically incorporate this filter into every relevant Solr query.
2. Customizing Search Responses (SolrResponseDecorator)
Once Solr has processed a query and returned its results, you might need to transform or augment the response before it reaches the client. This is where you'll implement a SolrResponseDecorator. This allows for post-processing of the Solr response, such as injecting additional data, re-ordering results based on custom business logic not handled by Solr's relevance ranking, or applying presentation-layer modifications.
Example: Modifying Search Results Post-Solr Processing
Let's say you want to add a custom flag to each product in the search results indicating if it's a "Top Seller," based on some external logic not handled by Solr.
import org.broadleafcommerce.core.search.service.solr.SolrResponseDecorator;
import org.broadleafcommerce.core.catalog.domain.Product;
import org.apache.solr.client.solrj.response.QueryResponse;
import org.springframework.stereotype.Component;
import java.util.List;
import java.util.Map;
@Component("topSellerResponseDecorator")
public class TopSellerResponseDecorator implements SolrResponseDecorator {
// Assume this service fetches top seller IDs from a database or cache
// private final TopSellerService topSellerService;
// public TopSellerResponseDecorator(TopSellerService topSellerService) {
// this.topSellerService = topSellerService;
// }
@Override
public void decorate(QueryResponse solrResponse, List<Product> products, Map<String, Object> additionalAttributes) {
// In a real scenario, you'd fetch actual top seller IDs.
// For this example, let's just hardcode a few for illustration.
List<String> topSellerProductIds = List.of("product123", "product456");
for (Product product : products) {
if (topSellerProductIds.contains(product.getId())) {
product.getAdditionalAttributes().put("isTopSeller", true);
} else {
product.getAdditionalAttributes().put("isTopSeller", false);
}
}
// You could also add overall search response attributes here
additionalAttributes.put("processedByTopSellerDecorator", true);
}
}
This SolrResponseDecorator iterates through the Product objects returned by the search and sets a custom isTopSeller attribute, enriching the data before it's sent to the front end.
3. Tailoring Type Ahead (TypeAheadPreProcessor, TypeAheadPostProcessor)
The type-ahead functionality, crucial for an intuitive search experience, also benefits from the contributor pattern:
4. Fine-Tuning Indexing (DocumentBuilderPreProcessor, DocumentBuilderContributor)
The indexing process, which populates your Solr collections, is equally extensible through contributors:
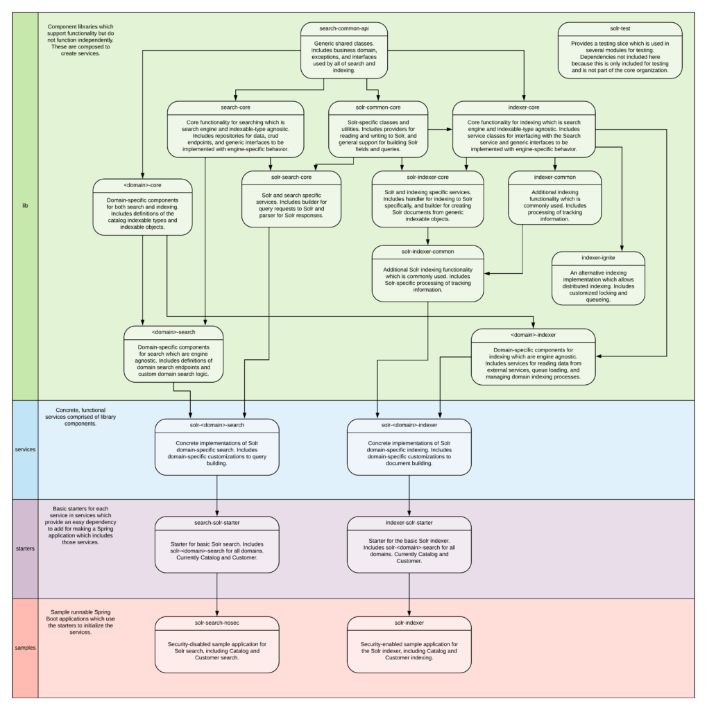
Broadleaf's search and indexing capabilities are built upon a series of modular libraries, meticulously designed to be search engine-agnostic while providing robust Solr implementations out of the box. Understanding these modules sheds light on the extensibility points:

For resilience and uninterrupted service during intensive operations like full reindexing, Broadleaf intelligently employs a foreground/background collection strategy. Two Solr collections exist for each data type: a "foreground" collection actively serving search requests, and a "background" collection used for complete data refreshes. Once the background index is rebuilt, a swift alias swap makes it the new live collection, ensuring zero downtime for your users. Searches are always performed against the foreground collection.
The Contributor Pattern is more than just a design choice in Broadleaf Commerce; it's a powerful enabler for architects and developers to precisely control and enhance the platform's search and indexing behaviors. By embracing this pattern, you gain the agility to adapt to evolving business requirements, integrate with diverse systems, and fine-tune performance, all while preserving the integrity of your Broadleaf installation for future upgrades.
Unleash the full potential of your Broadleaf Commerce search experience and become a master of the Contributor Pattern.